拉斯维加斯 (官方认证网站)

1643261682994

新闻中心

SCROLL MORE

拉斯维加斯 (官方认证网站)关于为控股孙公司提供担保的布告

ico_1功夫:2024-01-14 09:00ico_2起源: ico_3浏览量:14235

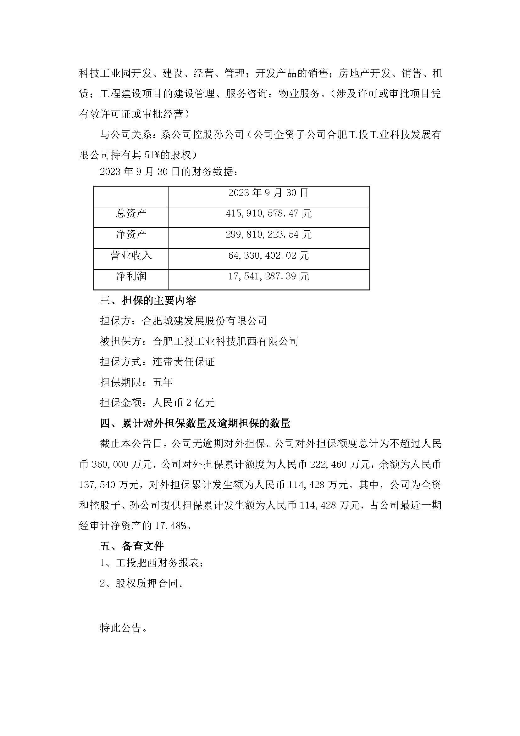
关于为控股孙公司提供担保1


关于为控股孙公司提供担保2

关于为控股孙公司提供担保3


【网站地图】